论文

现在的位置:首页 >>技术资讯 >> 论文
车内空气及内饰材料中挥发性有机胺的实验研究

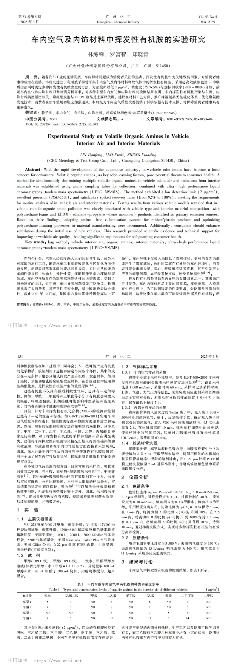
发布时间:2026-01-23 浏览:88 次

车内空气及内饰材料中挥发性有机胺的实验研_00.jpg

车内空气及内饰材料中挥发性有机胺的实验研_00(1).jpg

免责声明:本文转载自”《广州化工》2025年第53卷第5期”, 目的在于传递分享更多信息, 并不意味着赞同其观点或证实其真实性,也不构成任何投资、法律或会计建议。如涉及作品版权问题,请联系我们及时修改或删除。